本站已支持IPv6网络
当前位置:首页>>走进麻检>>检察概况
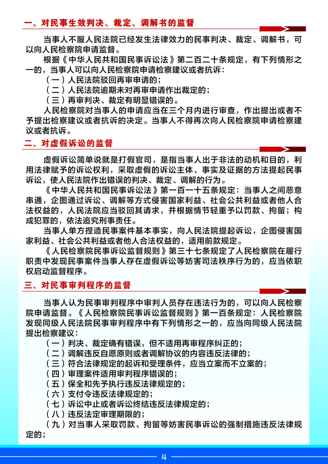
新时代下的“四大检察”“十大业务”是什么?
时间:2026-01-25  作者:  新闻来源:  【字号: | |

新时代下的“四大检察”“十大业务”是什么?

3分钟让您读懂检察机关





麻栗坡县人民检察院出品
撰稿:陈俞娣
编辑:李怀发
一审:陈俞娣
审核:田 玲
监制:赖仁英
来源:麻栗坡县人民检察院办公室



通知公告   更多
麻栗坡县人民检察院 关于征...
麻栗坡县人民检察院 关于征...
招贤纳士:麻栗坡县检察院招...
文山州检察机关2024年公开招...
文山州检察机关2024年公开招...
文山州检察机关2024年公开招...
微视频   更多
【宪法宣传周】法暖千万家,“宪”在行动
【宪法宣传周】法暖千...
检务公开   更多
文山州麻栗坡县人民检察院202...
文山州麻栗坡县人民检察院202...
文山州麻栗坡县人民检察院202...
文山州麻栗坡县人民检察院202...
文山州麻栗坡县人民检察院202...
文山州麻栗坡县人民检察院202...
检察长邮箱
12309中国检察网
律师联络平台
微信公众号
微信公众号